¡BIENVENIDOS, GRACIAS POR TU VISITA!

lunes, 2 de julio de 2012

Metabolismo

 

El metabolismo celular: generalidades

El metabolismo: concepto

La nutrición de las células supone una serie de complejos procesos químicos catalizados por enzimas que tienen como finalidad la obtención de materiales y/o energía. Este conjunto de procesos recibe el nombre de metabolis­mo.

clip_image002[4]Anabolismo y catabolismo

El metabolis­mo va a poder descomponerse en dos series de reacciones:

Anabolismo. Son aquellos procesos químicos que se producen en la célula y que tienen como finali­dad la obten­ción de sustancias orgánicas complejas a partir de sustancias más simples con un consumo energía. Son anabólicos, por ejemplo, la fotosíntesis, la síntesis de proteínas o la replicación del ADN.

Catabolismo. En estos procesos las moléculas complejas son degradadas formándose moléculas más simples. Se trata de procesos destructivos generadores de energía; como por ejemplo: la glucolisis.

Tipos de metabolismo

Los organismos no se diferencian en la mane­ra de procurarse com­puestos inorgáni­cos del medio, todos los obtie­nen de una manera direc­ta. En cambio, si se van a diferenciar en cómo van a obtener las sustan­cias orgánicas. Ciertos organismos las obtienen a partir de sustancias inorgánicas, como el CO2, H2O, NO3-, PO4-3, etc. A estos organismos se les llama autó­tro­fos. Otros son incapaces de elaborar los com­puestos orgánicos a partir de compues­tos inorgá­nicos y deben obtenerlos del medio, son los organi­smos heteró­tro­fos.

clip_image004

Los organis­mos ade­más de mate­riales nece­si­tan también ener­gía. Cuando la fuen­te de energía es la luz, el organis­mo recibe el nom­bre de foto­sintético. Cuando la energía la obtienen a partir de sustancias químicas, tanto orgánicas como inorgánicas, los llamaremos quimiosintéti­cos.

Las enzimas. Concepto de catálisis

Fig. 2 Energía de activación necesaria para que A

se transforme en B.

Las enzimas son proteínas o asociaciones de proteínas y otras moléculas orgánicas o inorgánicas que actúan catalizando los procesos químicos que se dan en los seres vivos. Esto es, actúan facilitando las transformaciones químicas ya que aumentan considerablemente la velocidad de las reacciones que catalizan y disminuyen al mismo tiempo la energía de activación que estas reacciones requieren.

Así, por ejemplo:

I) La descomposición del agua oxige­nada (peróxido de hidrógeno) en agua y oxígeno, según la reac­ción:

clip_image005 2H2O2 2H2O + O2

es una reacción que puede transcurrir espon­tá­neamen­te pero es extraordinaria­mente lenta. En condi­cio­nes normales se des­com­ponen espontáneamente 100 000 moléculas cada 300 años por cada mol de H2O2 (6,023­*1023 molé­culas). Sin embargo, en presen­cia de una enzima que hay en nuestras células, la catalasa, el proceso se desarro­lla con extraordinaria rapidez (el burbu­jeo que se produce al echar agua oxigenada en una herida es debido a esto).

II) La reacción de desfosforilación de la gluco­sa:

clip_image006 Glucosa-6-P + H2O Glucosa + Pi

es exergónica, pero se necesitan 292,6 ­kJ/mol para romper el enlace fosfoéster. Esto significa que para poder obtener 305,14 kJ/mol de glucosa, deberemos suministrar primero 292,6 kJ/mol (rendimiento neto 12,54 kJ/mol de glucosa). Esta energía (292,6 kJ) recibe el nombre de energía de activación (EA). En presencia de su enzima, este proceso necesita una energía de activación muchísimo menor.

Las enzimas, como catalizadores que son, no modifican la constante de equilibrio y tampoco se transforman recuperándose intactas al final del proceso. La rapidez de actuación de las enzimas y el hecho de que se recuperen intactas para poder actuar de nuevo es la razón de que se necesiten en pequeñísimas cantidades.

Especificidad de las enzimas

Es de destacar que las enzimas son específicas. Esto es, una enzima puede actuar sobre un substrato o un grupo de substratos relacionados (especificidad de substrato) pero no sobre otros; por ejemplo:la sacarasa, que hidroliza la sacaro­sa. Otras enzimas, sin embargo, tienen especi­ficidad de acción al realizar una acción determi­nada pero sobre múltiples substratos; por ejemplo: las lipasas que hidrolizan los enlaces éster en los lípidos. Debido a esta especificidad de las enzimas existen en la célula miles de enzimas diferentes.

La especificidad de las enzimas ha llevado a compa­rar a éstas con llaves y a los substratos con cerradu­ras (modelo de la llave y la cerra­dura).

Constitución química de las enzimas y modo de actuación

En el pasado las enzimas se conocían con el nombre de fermentos, porque los primeros enzimas estudiados fueron los fermentos de las levadu­ras y de las bacterias. En la actualidad el término fermento se aplica únicamente a las enzimas que las bacterias, hongos y levaduras vierten al exterior para realizar determinadas trasformaciones: las fermenta­ciones.

Las enzimas son, en general, prótidos. Algu­nas son proteínas en sentido estricto. Otras poseen una parte protéica y una parte no protéica, ambas están más o menos ligadas químicamente.

La conformación espacial de la parte proteica es la responsable de la función que realiza la enzima. Para ello la sustancia o sustancias que van a reaccionar y transformarse se unen a la enzima en una zona que llamaremos centro activo y son las interacciones químicas entre los restos de los aminoácidos presen­tes en el centro activo y el substrato o los substratos las responsables de la transformación; ya que estas interacciones producen reordenamientos de los electrones que debilitan ciertos enlaces y favorecen la formación de otros desencadenando la transformación química.

Fig. 3. 1) Esquema de la estructura de una enzima. 2) Esquema de la transformación de un substrato por la actua­ción de una enzima.

La parte protéica es también y por las mismas razones la que determina la especificidad de la enzima. Así, la sacarasa actúa sobre la sacarosa por ser esta la única molécula que se adapta al centro activo.

clip_image008

Muchas enzimas precisan para su actuación la presencia de otras sustancias no protéicas: los cofactores. Químicamente son sustancias muy variadas. En algunos casos se trata de simples iones, cationes en particular, como el Cu++ o el Zn++. En otros, son sustancias orgánicas mucho más comple­jas, en cuyo caso se llaman coenzimas. Muchas vitaminas son coenzimas o forman parte de coenzi­mas. Las coenzimas son impres­cindibles para que la enzima actúe. Suelen, además, ser las res­pon­sables de la actividad química de la enzima. Así, muchas reacciones de oxidación precisan del NAD+, que es el que capta los electrones y sin su presencia la enzima no puede actuar. Otro ejemplo lo tenemos en las reacciones que necesitan energía en las que actúa el ATP.

Por último, indicar que las enzimas se nombran añadiendo la terminación asa, bien al nombre del substrato sobre el que actúan (sacarasa), al tipo de actuación que realizan (hidrolasas), o ambos (ADN polimerasa).

clip_image010

SUSTANCIAS QUE SE PRECISAN EN LAS REACCIONES ENZIMÁTICAS

i) Sustancias que actúan como vectores en las reacciones en las que hay transferencias de energía.

Representación esquemática de algunas sustancias importantes en los procesos metabólicos: A) NAD+/NADP+. X es un hidróge­no en el NAD+ y un grupo fosfato en el NADP+. B) ATP.

Estas sustancias actúan captando energía en aquellos procesos químicos en los que se produce y cediéndola en los que se necesita. En general, se trata de nucleótido o derivados de nucleó-tidos Así, por ejemplo:

ATP (adenosina-5'-trifosfato): Adenina-Ribo­sa-P-P-P.

ADP (adenosina-5'-difosfato): Adenina-Ribo­sa-P-P

La hidrólisis del enlace entre los dos últimos fosfatos en el ATP según la reacción:

ATP+H2O ----à ADP+ Pi

genera energía (7 kcal/mol). El proceso inverso es capaz de almacenar energía (7 kcal/mol). De esta forma la energía es transportada de aquellos procesos donde se produce a aquellos en los que se necesita.

ADP+ Pià ATP+H2O

ii) Coenzimas que intervienen en las reacciones en las que hay transferencias de electrones

Estas moléculas, en su estado oxidado, captan electrones de aquellas sustancias que se oxidan, reduciéndose, y los ceden a aquellas que se reducen, oxidándose. De estas forma, los electrones son transportados de unas moléculas a otras.

· NAD+ / NADH (Nicotina­mín adenín dinu­cleó­tido en forma oxidada y reducida, respectivamente). Se trata de un dinucleótido formado por:

· Nicotinamida-Ribosa-P-P-Ribosa-Adenina.

· NADP+ /NADPH (Nicotina­mín adenín dinu­cleótido fosfato, en forma oxidada y reducida, respectivamente). Similar NAD+ pero con un grupo fosfato más esterificando el HO- del carbono 2 de la ribosa unida a la adenina.

· FAD/FADH2 (Flavín adenín dinucleóti­do, en forma oxidada y reducida, respectivamente). Similar al NAD pero conteniendo riboflavina (otra de las vitaminas del complejo B2) en lugar de nicoti­namida.

iii) Coenzimas que intervienen como transportadores de grupos acilo.

· Coenzima A. Coenzima de estructura com­pleja y de la que forma parte el ácido panto­ténico (otra de las vitaminas del complejo B2).

FACTORES QUE CONDICIONAN LA ACTIVIDAD ENZIMÁTI­CA

Las enzimas, como sustancias proteicas que son, van a ver condicionada su actuación por determina­dos factores físicos y químicos. Algunos de estos factores son:

clip_image012

La temperatura. Como toda reac­ción química, las reacciones catali­zadas enzimática­mente siguen la regla de Van t'Hoff. Según la cual, por cada 10ºC de aumento de tempe­ratura, la velocidad de la reacción se dupli­ca. No obstante, las enzimas tienen una temperatura óptima. En el hombre, y en los animales homeo­termos como el hombre, esta tem­peratura óptima coincide con la temperatu­ra normal del organismo. Los enzimas, como proteí­nas que son, se desna­turalizan a eleva­das temperaturas.

Fig. 5 Variación de la actividad enzimáti­ca en función de la temperatura. Nótese que a partir de cierta temperatura la enzima se desnaturaliza y deja de actuar.

El pH, que al influir sobre las cargas eléc­­tri­cas de la enzima, podrá alterar la estructura del centro activo y, por lo tanto, también influirá sobre la acti­vidad enzimá­tica.

Los inhibidores. Determinadas sustancias van a poder actuar sobre las enzimas disminuyendo o impidiendo su actuación. Estas sustancias son los inhibidores. Se trata de moléculas que se unen a la enzima impidien­do que ésta actúe sobre el subs­trato. Si el inhibidor se une en el centro activo de la enzima diremos que se trata de una inhibición competitiva. Si el inhibidor se une en un punto diferente: el centro regulador, pero con su actuación modifica el centro activo e impide también la unión de la enzima y el substrato, diremos que se trata de una inhibi­ción no competitiva. Es fre­cuente que el inhibidor sea el propio producto de la reacción enzimática o el pro­ducto final de una cadena de reacciones. Cuando se trata del producto final, recibe el nombre de retrorre­gula­ción o feed-back.

Los activadores. Son sustancias que se unen a la enzima, que se encuentra inactiva, cambiando su estructura espacial activándola.

clip_image014

1) Inhibición competitiva. Un inhibidor se une al centro activo e impide que el substrato se una a la enzima. 2) Inhibición no competitiva o alostérica. La unión del inhibidor en el centro regulador cambia el centro activo e impide unión del sustrato a la enzima.


Metabolismo: obtención de energía

Obtención de energía y síntesis de compuestos orgá­nicos en la célula vegetal.

Cloroplasto visto al microsco­pio electrónico. me) mem­brana externa; mi) membrana interna; gr) grana; la) láminas; es) estroma; pg) plastoglóbulos; al) almidón. 2.- Esquema de la ultraestructura de un cloro­plasto. 1) Membrana externa. 2) Membrana interna. 3) Grana. 4) Láminas. 5) Estroma.

clip_image016

CÉLULA VEGETAL: LA FOTOSÍNTESIS

LA FOTOSÍNTESIS: CONCEPTO

La fotosíntesis puede definirse como un proceso anabólico que se produce en los cloroplastos y en el que la energía luminosa es transformada en energía química que posteriormente será empleada para la fabricación de sustancias orgánicas a partir de sustancias inorgánicas.

Procesos que se dan en la fotosíntesis

En la fotosíntesis se van a producir los siguientes procesos:

1º) Captación por las clorofilas y otros pigmentos fotosintéticos de la energía luminosa y su transformación en energía química contenida en el ATP.

2º) Obtención de electrones a partir del agua. Estos electrones, convenien­temente activados por la energía luminosa servirán para reducir NADP+.

3º) Incorporación del carbono del CO2 a las cadenas carbonadas.

4º) Reducción por el NADPH del carbono incorporado y síntesis de compuestos orgánicos.

5º) Reducción de otras sustancias inorgánicas (nitratos, nitritos, sulfatos, etc.) para su incorporación a las cadenas carbonadas.

Ecuación global de la fotosíntesis

clip_image018

La fotosíntesis, su conjunto, es un proceso redox en el que el CO2 y otras sustancias inorgánicas son reducidas e incorporadas en las cadenas carbonada. Aunque son muchas las sustancias orgánicas que se forman en el cloroplasto, la que se forma en mayor cantidad es la glucosa. Por esto la ecuación global de la síntesis de glucosa en el cloroplasto se considera como la ecuación

global de la fotosíntesis.

 

Consecuencias de la fotosíntesis

Las consecuencias de la fotosíntesis son de gran importancia para los seres vivos. Así:

1ª) Todos o casi todos los seres vivos depen­den, directa o indirectamente, de la foto­síntesis para la obtención de sustancias orgáni­cas y energía.

2ª) A partir de la fotosíntesis se ob­tiene O2. Este oxíge­no, formado por los seres vivos, transformó la primi­tiva atmósfera de la Tierra e hizo posi­ble la existencia de los organis­mos heterótrofos aeróbicos[1].

Fases de la fotosíntesis

La fotosíntesis es un proceso muy complejo. Se ha demos­trado que sólo una parte requiere energía luminosa, a esta parte se le llama fase luminosa; mientras que la síntesis de compuestos orgáni­cos no necesita la luz de una manera directa, es la fase oscura. Es de destacar que la fase oscura, a pesar de su nombre, se realiza también durante el día, pues precisa el ATP y el NADPH que se obtienen en la fase luminosa.

Fase luminosa

Se realiza en los tilacoides. Consis­te en un transporte de electrones, desen­cadenado por fotones, con síntesis de ATP y de NADPH+H+.

clip_image020

Disposición de los fotosistemas (Phs) y de otros complejos en la membrana de los grana.

Estructura de los tilacoides

Los tila­coides tienen una estructu­ra de doble capa o membra­na unita­ria. Inte­gradas en la doble capa lipídica se encuentran determinadas sustancias de gran importancia en el proceso de la fotosíntesis y en particular los fotosistemas I y II.

Cada fotosistema contiene carotenos, clorofi­las y proteínas. Estas moléculas captan la energía lumino­sa y la ceden a las molécu­las vecinas presentes en cada fotosistema hasta que llega a una molécula de clorofi­la-a denominada molécula diana. Los diferen­tes carotenos y clorofilas captan fotones de unas deter­mina­das longi­tu­des de onda. De esta manera, el conjun­to de las moléculas del fotosis­tema captan gran parte de la energía luminosa inciden­te, sólo determinadas longitu­des de onda son reflejadas y, por lo tanto, no utilizadas. En particu­lar, son refleja­das las radiacio­nes corres­pondientes a las longitudes de onda del verde y el amarillo.

En el fotosistema II (Phs II) la molécula diana es la clorofila aII que tiene su máximo de absor­ción a 680 nm (P 680). Cuando esta clorofila capta un fotón pasa a un estado excitado (P 680) y su poten­cial redox se hace más negativo ha­ciéndose muy reductora. En el fotosistema I (Phs I), la molécula diana es la clorofila aI, cuyo máximo de absorción se encuentra a 700 nm (P 700), que también se excita (P 700) al captar un fotón.

La disminución de los potenciales redox permi­te que se establezca un transporte de electro­nes. Estos pueden seguir dos vías:

- La fotofosforilación acíclica

- La fotofosforilación cíclica

A) LA FOTOFOSFORILACIÓN ACÍCLICA

La luz va a desencadenar un transporte de electrones a través de los tilacoides con producción de NADPH y ATP. Los electrones serán aportados por el agua. En esta vía se pueden distinguir los siguientes procesos:

I) Reducción del NADP+: Las clorofila-a II y otras sustancias de los fotosistema II captan foto­nes (luz) pasando a un estado más energético (excitado). Esta energía les va a permitir esta­blecer una cadena de elec­tro­nes a través de los tilacoides en la que intervienen diferentes transportadores y en particular el fotosistema I que también es activado por la luz. El aceptor final de estos electro­nes es el NADP+ que se reduce a NA­DPH+H+ al captar los dos electrones y dos protones del medio.

clip_image022

II) Fotolisis del agua y producción de oxígeno: Los electrones transportados a través de los tilacoides y captados por el NADP+ proceden de la clorofila aII (P680). Esta molécula va recuperarlos sacándolos del agua. De esta manera podrá iniciar una nueva cadena de electrones. En este proceso la molécula de agua se descompo­ne (lisis) en 2H+, 2e- y un átomo de oxígeno. El átomo de oxígeno, unido a un segundo átomo para formar una molécu­la de O2, es eliminado al exterior. El oxígeno producido durante el día por las plantas se origina en este proceso.

H 2O ¾® 2 H+ + 2e- +1/2 O2

III) Obtención de energía. Síntesis de ATP (Teoría quimiosmótica): El transporte de elec­trones a través de los fotosistemas produce un bombeo de protones desde el estroma hacia el interior del tilacoide, pues los fotosistemas actúan como transportadores activos de proto­nes extrayen­do la energía necesaria para ello del propio transporte de electrones. La lisis del agua también genera protones (H+). Todos estos protones se acumulan en el espacio intratilacoi­de, pues la membrana es im­permea­ble a estos iones y no pueden salir. El exceso de protones genera un aumento de la acidez en el interior del tilacoide y, por lo tanto, un gradiente elec­troquímico, exceso protones y de cargas positi­vas. Los protones sólo pue­den salir a través de unas moléculas de los tilacoi­des: las ATPasa. Las ATPasas actúan como canal de proto­nes y de esta manera cataliza la síntesis de ATP. Es la salida de protones (H+) a través de las ATPasas la que actúa como energía impulsora para la síntesis de ATP.

IV) Sustancias que se obtienen en la foto­fosfo­ri­lación acíclica: Teniendo en cuen­ta únicamente los pro­ductos iniciales y finales, y podemos ha­cerlo porque el resto de las sustan­cias se recuperan en su estado inicial, en la fotofosforilación acíclica se obtienen 1 NADPH+H+ y 1 ATP. A su vez, la fotolisis del agua va a generar también un átomo de oxígeno.

B) LA FOTOFOSFORILACIÓN CÍCLICA

En esta vía la luz va a desencadenar un transporte de electrones a través de los tilacoides con producción sólo de ATP.

Fig. 14 Esquema resumido de la fotofosforilación cíclica.

Mecanismo: El proceso parte de la excitación de la molécula diana del fotosistema I (clorofila-aI, P680) por la luz. Ahora bien, en este caso, los electones no irán al NADP+ sino que seguirán un proceso cíclico pasando por una serie de transportadores para volver a la clorofila aI. En cada vuelta se sintetiza una molécula de ATP de la misma forma que en la fotofosforilación acíclica.

clip_image024

 

Sustancias que se obtienen en la foto­fosfo­ri­lación cíclica: En esta via se produ­ce una sínte­sis conti­nua de ATP y no se re­quie­ren otros substratos que el ADP y el Pi y, natu­ral­mente, luz (foto­nes). Es de destacar que no es necesaria la fotolisis del agua pues los electrones no son cedidos al NADP+ y que, por lo tanto, no se produce oxígeno.

C) regulación de ambos proce­sos

En el cloroplasto se emplean ambos procesos indistintamente en todo momento. El que se emplee uno más que otro va a depender de las necesidades de la célula o lo que en realidad es lo mismo, de la presencia o ausencia de los substratos y de los productos que se generan. Así, si consume mucho NADPH+H+ en la síntesis de sustan­cias orgá­nicas, habrá mucho NADP+, y será éste el que capte los electrones produ­ciéndose la fotofosforilación acíclica. Si en el tilacoide hay mucho ADP y Pi y no hay NADP+, en­tonces se dará la fotofos­forilación cíclica. Será el consumo por la planta de ATP y de NAD­PH+H+, o, lo que es lo mismo, la existencia de los substratos ADP y NADP+, la que determinará uno u otro proceso.

LA FOTOFOSFORILACIÓN: EXPLICACIÓN DETALLADA

NOTA: Se expone aquí una explicación más en detalle de ciertos aspectos de la fotofosforila­ción con el objetivo de que pueda contribuir a una mejor comprensión en aquellos alumnos que estén más interesados.

A) FOTOFOSFORILACIÓN ACÍCLI­CA. Al captar un fotón, la clorofila a II (P680) se excita y aumenta su poder reductor. Esto le va a permi­tir reducir, por cesión de 2e-, a la plastoquinoma (PQ). Estos dos electrones son cedidos sucesiva­mente a otros transportado­res: Citocromo b6 (Cit b6), citocromo f (Cit f) y plastocianina (PC), hasta llegar a la clorofila aI (P 700) del foto­sis­tema I. Se esta­blece en conse­cuen­cia una cadena de elec­tro­nes. La cloro­fila aI (P 700) recibe la energía de otro fotón y se origina una nueva cadena redox: P 700, Ferredoxina (Fd), Reduc­ta­sa (Rd); en la que el aceptor final es el NADP+ que se reduce a NA­DPH­+H+ al captar los dos electro­nes y dos protones del medio.

B) LA FOTOFOSFORILACIÓN CÍ­CLICA: El proceso parte de la excitación de la molécula diana (clorofila P 700) del fotosis­te­ma I. La diferencia con el proceso estu­diado anteriormente está en que, en este caso, la ferredoxina (Fd), en lugar de ceder los 2e- a la re­ductasa (Rd), los cede a la plasto­qui­nona (PQ). Se establece un proceso cíclico en el que los mis­mos 2e- están pasando continua­men­te por los mis­mos transporta­dores: Plastoquinona (PQ), citocro­mo b6 (Cit b6), citocromo f (Cit f), plastocianina (PC), clorofila aI, etc. En cada vuelta se sintetiza una molécula de ATP de la misma forma que en la fotofosforilación acíclica .

FASE OSCURA o CICLO DE CALVIN[2]

En el estroma de los cloroplastos, y como consecuencia de la fase luminosa, se van a obtener gran­des cantidades de ATP y NADPH­+H+, metaboli­tos[3] que se van a utilizar en la síntesis de com­puestos orgánicos. Esta fase recibe el nombre de fase oscura[4] porque en ella no se necesita directa­men­te la luz, sino únicamente las sustancias que se producen en la fase luminosa. Durante la fase oscura se dan, fundamentalmen­te, dos procesos distintos:

· Incorporación del CO2 a las cadenas carbonadas y su reducción: Ciclo de Calvin[5] propiamente dicho.

· Reducción de los nitratos y de otras sustancias inorgánicas, base de la síntesis de los aminoácidos y de otros compuestos orgánicos.

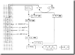
DESCRIPCIÓN DEL CICLO DE CALVIN

 

1) clip_image026La ribulosa-5-P (RuP), monosacárido con cinco átomos de carbono (C5) fosforilada en posición cinco, es fosforilada de nuevo por el ATP en el carbono 1, pasando a Ribulosa-1-5-difosfato (RuBP).

2) La RuBP reacciona con el CO2 obte­niéndose dos moléculas de ácido-3-fosfogli­cérico (PGA). Este compuesto contiene una cadena carbonada de tres átomos de carbono (C3). El proceso podría esquematizarse:

1 (C5) + CO2 ----® 2 (C3)

3) El PGA (C3) es reducido por el NADPH+H+ a gliceraldehído-3-fosfato (PGAL), la reacción necesita también ATP.

Como conse­cuencia de los procesos 1, 2 y 3, estudia­dos hasta ahora, vemos que, partiendo de una molé­cula con cinco átomos de carbono (C5) y por adición de una molécula de CO2, se obtienen dos molé­culas con tres átomos de carbono cada una (C3).

C5 + C1 ¾® 2 C3

Esto es, el CO2 ha sido integrado en una molécu­la orgá­ni­ca, una triosa, el llamado gliceral­dehí­do-3-fosfato (PGAL). Si en lugar de una molé­cula de RuP, parti­mos de seis molécu­las, obtendremos 12 moléculas de PGAL.

4) De cada 12 moléculas de PGAL obteni­das, 2 se unen dando una molécula de glucosa (C6H12O6) y el resto entra en un comple­jo proceso que tiene como objetivo la recupera­ción de las 6 moléculas de RuP (C5). Éstas, una vez recuperadas, entran de nuevo en el Ciclo de Calvin.

5) La glucosa así obtenida es polimerizada formándose almidón.

ESQUEMA GENERAL DEL CICLO DE CALVIN

clip_image028

Fig. 2 Ciclo de Calvin.


REDUCCIÓN DE NITRATOS Y SULFATOS

Las plantas pueden obtener el nitrógeno que necesitan a partir de los nitratos (NO3-), por ejemplo. Los nitratos son absorbidos por las raíces y transportados por los vasos leñosos hacia el parénquima clorofílico de la hoja.

En los nitratos el nitrógeno se encuentra en una forma muy oxidada, mientras que en los compuestos orgánicos se encuentra en forma reducida. La reducción es realizada por el NADPH y la energía necesaria para el proceso es aportada por el ATP. Ambos productos, como ya sabemos, se obtienen en grandes cantidades en la fase luminosa de la fotosíntesis. Esta es la razón por la que la reducción del nitrógeno y su incorporación en las sustancias orgánicas se realiza en los cloroplastos, y no porque el proceso necesite de una manera directa la luz.

Por último, indicar que el azufre es absorbido por las raíces en forma de sulfatos (SO4-2) u otras sales y, una vez reducido, es incorporado en el aminoácido cisteí­na y de aquí en otras sustancias orgánicas.

FACTORES QUE INFLUYEN EN LA FOTO­SÍNTESIS

El rendimiento de la fotosíntesis puede ser medido fácilmente por la cantidad de CO2 absorbido por la planta. En él influyen:

La Intensidad y longitud de onda de la luz. Ya sabe­mos que los carote­nos y las clorofilas de los fotosis­temas absorben fotones de una determinada longitud de onda. Por lo tanto, si se ilu­mina una planta con luz de longitud de onda inade­cuada o con una intensidad insuficiente, la fotosíntesis no podrá realizarse y la planta no se desarro­llará.

Temperatura. La fotosíntesis, como todo proceso químico, está influen­ciada por la tempe­ratura, ya que por cada 10o C de aumento de temperatura, la veloci­dad se duplica. Ahora bien, un aumento excesi­vo de la tem­peratura desnatu­ralizará las enzimas que catalizan el proce­so y se producirá un descenso del rendi­miento fotosintético.

Concentración de CO2. Si el resto de los factores se mantiene constante, un au­mento en la cantidad de CO2 existente aumentará el rendimiento de la fotosín­tesis hasta llegar a un valor máximo por encima del cual se estabi­lizará.

Concentración de O2. Un aumento en la con­centra­ción de O2 inhibe la fotosíntesis, ya que el oxígeno inhibe la enzima que incorpora el CO2 a la Ribulosa-1-5-difosfato (RuBP).

6.2)

clip_image030

Fig. 18 Efecto de la temperatura y la concentración de CO2

clip_image032

3

QUIMIOSÍNTESIS

LA QUIMIOSÍNTESIS COMO OTRA FORMA DE NUTRICIÓN AUTÓTRO­FA

La quimiosíntesis es también una forma de nutrición autótrofa en la que, a diferencia de la fotosíntesis, la energía y los electrones (ATP y NADPH) necesarios para los procesos de anabolismo van a proceder de la oxidación de sustancias inorgáni­cas.

Se trata de una forma de nutrición típicamente bacteriana. En la que las diferentes especies se han especializado en la oxida­ción de distin­tos substratos. Según el substra­to oxidado tendre­mos:

a) Bacterias nitrosificantes. Como las del género nitrosomonas que obtienen energía en forma de ATP y coenzimas reducidas por medio de la oxidación de sales amoniacales (NH4+) presentes en los excrementos y en la materia orgánica en descomposición.

b) Bacterias nitrificantes. Como las del género nitrobacter que oxidan los nitritos (NO2-) a nitratos (NO3_).

Entre las bacterias nitrosificantes y las nitrifi­cantes, el nitrógeno incorporado en los com­puestos orgánicos es transformado de nuevo en nitrógeno contenido en compuestos inorgá­ni­cos que van a parar a los suelos o las aguas. De aquí podrá ser absorbido nueva­mente por las plantas, cerrándose así el ciclo del nitróge­no en la natura­leza.

c) Bacterias del azufre incoloras. Estas bacte­rias oxidan los sulfuros a azufre y el azufre a sulfitos o a sulfatos.

d) Bacterias del hierro. Oxidan los compuestos ferrosos a férricos.

Estos dos últimos tipos de bacterias medran, sobre todo, en los yacimientos de azufre y hierro de origen volcánico y en particular en los llamados humeros negros.

Es de destacar, que las bacterias quimiosinté­ticas son los únicos seres vivos no dependien­tes, ni directa ni indirectamente, de la luz solar.

OBTENCIÓN DE ENERGÍA A PARTIR DE COMPUESTOS ORGÁNICOS EN LAS CÉLULAS VEGETALES Y ANIMALES: RESPIRACIÓN CELULAR Y FERMENTACIONES

VÍAS DEL CATABOLISMO

clip_image034

Principales vías para el catabolismo de la glucosa.

Los organismos autótrofos fijan la energía solar en

forma de energía química contenida en los compues­tos orgánicos, glucosa, en particular. Esta energía, convenientemen­te liberada, será utilizada posterior­mente por las partes de la planta que no tienen cloroplas­tos, como suele ser el caso de las raíces y tallos no verdes, o por toda la planta cuando falta la energía solar. Es también esta energía la que permite la vida de los organismos heterótrofos. La respira­ción celular y las fermentaciones son las vías cata­bóli­cas más corrientes para la obtención de la ener­gía conte­nida en las sustancias orgánicas. Am­bas vías, no obstante, tienen una primera fase común: la glucolisis

ECUACIÓN GLOBAL DE LA RESPIRACIÓN CELULAR

La respiración celular considerada en su conjunto puede resumirse en la siguiente ecuación global:

C6 H12O6 + 6 O2 ¾¾¾® 6 C O2 + 6 H2 O

LA GLUCOLISIS

La defi­niremos como el conjunto de reac­ciones que de­gradan la glucosa (C6) trans­formán­dola en dos molé­culas de ácido pirú­vico (PYR) (C3). Este conjunto de reacciones se realiza en el hia­lo­plasma de la célula. Es un proceso anaero­bio, que no necesita oxíge­no, y en el que por cada molé­cula de glucosa (GLU) se obtie­nen 2ATP y 2NA­DH+H+.

clip_image036

Fig. 21 Esquema global de la glucolisis.

Consta de las siguientes reacciones:

1ª Fos­forila­ción de la glucosa (GLU) por el ATP, for­mándose glucosa-6-fosfato (G-6-P).

2ª La glucosa-6-fosfato (G-6-P) se iso­me­ri­za[6] a fruc­tosa-6-fosfato (F-6-P).

3ª Nueva fos­forila­ción por el ATP de la fruc­to­sa-6-fosfato (F-6-P) que pasa a fruc­tosa 1,6-di­fosfato (F-1,6-P).

4ª Rotura de la molécula de F-1,6-P en dos molé­cu­las: el aldehí­do-3-fosfo­gli­cérico (PGAL) y la dihi­droxia­ceto­na fosfa­to (DHA). Ambas sus­tancias son isómeras y se trans­for­man espontá­nea­mente una en otra (el equilibrio se alcanza cuando hay un 95% de DHA y un 5% PGAL).

Es de destacar que, hasta ahora, no sólo no se ha produ­cido energía, sino que, incluso, se han consu­mido dos molé­culas de ATP.

5ª El aldehído-3-fosfoglicé­rico (PGAL) se oxida por el NAD+; al mismo tiem­po se pro­duce una fosforilación en la que inter­viene el fosfato inor­gáni­co[7] (H-P), formán­do­se ácido 1,3-difos­fo­glicé­ri­co (1,3-DPGA). Cada molé­cula de glu­cosa (GLU) dará dos molécu­las de 1,3-DPGA y dos de NADH+H+.

6ª Fosforila­ción del ADP por el 1,3-DPGA, for­mándose ATP y ácido 3-fosfo­glicérico (3-PGA). Es el primer ATP formado; dos, si tenemos en cuenta la rotu­ra de la cadena carbona­da de la glucosa en dos cadenas de tres átomos de carbono. Hasta este momen­to el balance energé­tico es nulo: dos ATP consu­mi­dos, dos obteni­dos.

7ª El ácido 3-fosfo­glicérico (3-PGA) se trans­forma en ácido pirúvico (PYR), sinteti­zándose una nueva molécu­la de ATP (dos por cada molé­cula de glucosa).

CARACTERÍSTICAS Y SIGNIFICADO BIOLÓGICO DE LA GLUCOLISIS

· Se trata de una degradación parcial de la glucosa.

· Es un proceso anaerobio que permite la obtención de energía a partir de los compuestos orgánicos en ausencia de oxígeno.

· La cantidad de energía obtenida por mol de glucosa es escasa (2 ATP).

· La glucolisis fue, probablemente, uno de los primeros mecanismos para la obtención de energía a partir de sustancias orgánicas en la primitiva atmósfera sin oxígeno de la Tierra.

clip_image038

Vías del catabolismo del pirúvico

Para evitar que la glucolisis se detenga por un exceso de ácido pirúvico (PYR) y NADH+H+ o por falta de NAD+, se nece­sitan otras vías que eliminen los pro­ductos obtenidos y recuperen los substratos impres­cin­dibles. Esto va a poder realizarse de dos maneras:

1ª) Respiración aerobia (catabolismo aerobio). Cuando hay oxí­ge­no, el pirúvico es degradado completa­mente obte­niéndose dióxido de carbo­no (CO2). El NADH+H+ y otras coenzimas reductoras obtenidas son oxidadas y los electro­nes transportados hacia el oxíge­no (O2), recu­perán­dose el NAD+ y obteniéndose H2O. Este proce­so se realiza en los eucariotas en las mito­condrias.

2ª) Fermentación (Catabolismo anaeróbico). Cuando no hay oxígeno el ácido pirúvico se transforma de dife­rentes maneras sin degradarse por completo a CO2 y H2O. Este proceso tiene como objetivo la recu­pe­ración del NAD+. En los eucariotas se realiza en el hialoplasma.

El catabolismo aeróbico (respiración aerobia)

clip_image040

Descarboxilación oxidativa del ácido pirúvico

En condiciones aeróbicas el ácido pirúvico (PYR) obtenido en la glucolisis y en otros procesos catabólicos atraviesa la membrana de la mitocon­dria y en la matriz mitocondrial va a sufrir un proceso químico que tiene dos vertientes:

Descarboxilación. El ácido pirúvico (PYR) va a perder el grupo CO2 correspon­dien­te al pri­mer carbono, el carbono que tiene la fun­ción ácido.

clip_image042

Fig. 23 Vías metabólicas que desembocan en el ciclo de Krebs.

Oxidación. Al perderse el primer car­bo­no, el segundo pasa de tener un grupo cetona a tener un grupo aldehí­do. Este grupo se oxidará a grupo ácido (ácido acético) por acción del NAD+. En el proceso intervie­ne una sustancia, la coenzima-A (HS-CoA)

Fig. 22 Descarboxilación oxidativa del ácido pirúvico.

que se unirá al ácido acético para dar acetil-coenzima A (ACA).

Como vemos, se van a formar 2 nuevas molécu­las de NA­DH+H+ por cada molécula de glucosa (GLU) y, al mismo tiempo, se originan las primeras 2 molécu­las de CO2.

El ciclo del cítrico o ciclo de krebs

Krebs (1938), denominó ciclo del ácido cítrico (citrato), y hoy se conoce también como ciclo de Krebs, a la ruta metabólica a tra­vés de la cual el ácido acético unido a la coenzima-A va a completar su oxidación en la matriz mitocondrial.

Este ciclo, no sólo va a ser la última etapa de la degradación de los azucares, otros compues­tos orgánicos (los ácidos grasos y determina­dos aminoácidos) van a ser tam­bién degrada­dos a acetil-CoA (ACA) e integrados en el ciclo de Krebs. El ciclo de Krebs es, por lo tanto, la vía fundamental para la degradación de la mayoría de los compuestos orgánicos y para la obten­ción coenzimas reductoras. Es la vía más impor­tante para el catabolismo de las sustan­cias orgánicas.

INCORPORACIÓN DE OTRAS SUSTANCIAS AL CICLO DE KREBS

Al ciclo de Krebs van a incorporarse, además de las sustancias resultantes del catabolismo de los glúcidos, otras que provienen del catabolismo de otras las sustancias orgánicas. Así, por ejemplo, los ácidos grasos se degradan en las mitocondrias transformándose en acetil-CoA. Este proceso se realiza en la matriz mitocondrial y recibe el nombre de ß-oxidación.

MECANISMO DEL CICLO DE KREBS

El ciclo de Krebs, como todo proceso cícli­co, no tiene más principio o fin que el que noso­tros quera­mos ponerle. Es alimentado continua­mente en substra­tos y continuamente genera productos. Las sustancias interme­diarias se recupe­ran para ser de nuevo inte­gradas en él. Co­mo una rueda girando sin fin, sólo se detendrá si faltan los subs­tra­tos o si, por exceso de productos, se inhiben las enzimas que participan en él.

Las diferentes reacciones que se producen en este proceso son:

Conden­sación de la acetil-CoA (ACA) con el ácido oxalacético (OXA) para formar el ácido cítrico (CIT). En este proceso se recu­pera la CoA-SH.

Transformación del ácido cítrico (CIT) en su isómero, el ácido isocí­trico (ISO).

Descarbo­xilación oxidativa del ácido isocí­trico (ISO) que se transforma en a-etoglu­tári­co (a-KG) con la forma­ción de CO2 y NA­DH+H+.

Descarbo­xilación oxidativa del ácido a-cetoglu­tárico (a-KG) formándose CO2, NADH+H+ y 1 GTP (ATP). El a-cetoglutárico (a-KG) se transforma en ácido succíni­co (SUC).

Vemos, que en estos momentos, ya se ha comple­ta­do la degradación del CH3-CO-CoA (ACA) con la forma­ción de 2 moléculas de CO2, cuatro por cada molécula de glucosa. Tenemos ya las 6 moléculas de CO2 que puede originar la glucosa. Las reacciones que vienen a continuación van a servir para recuperar el ácido oxalacético (OXA).

Oxidación del ácido succínico (SUC) a ácido fumárico (FUM). Esta oxidación se realiza por la formación de un doble enlace. Los electro­nes son transferi­dos al FAD que pasa a FADH2.

Adición de agua al doble enlace formándose el ácido máli­co (MAL).

Oxidación por el NAD+ del al­cohol del ácido málico, que se trans­forma en el ácido oxalacético (OXA), comple­tándo­se el ciclo.

Como podemos ver, la cantidad de ATP obtenida en la Glucolisis y en el Ciclo de Krebs es más bien escasa. Por el contrario, se van a obtener grandes cantidades de coenzimas reducidas: NADH+H+ y FADH2 que serán oxidadas en la cadena respiratoria.

EL CICLO DE KREBS O DEL CÍTRICO

clip_image044

LA CADENA RESPIRATORIA. CONCEPTO Y OBJETIVOS

Concepto: Consiste en un transporte de electrones desde las coenzimas reducidas, NADH+H+ o FADH2, hasta el oxígeno. Este transporte se realiza en la membrana de las crestas mitocondriales.

Objetivos: Es en este proceso donde se obtendrá la mayor parte de la energía contenida en la glucosa y otros compuestos orgánicos, que será almacenada en forma de ATP. Al mismo tiempo se recupera­rán las coenzimas trans­portadoras de electrones en su forma oxidada, lo que permiti­rá la oxidación de nuevas moléculas de glucosa y de otras sustancias orgánicas. Como producto de desecho se obtendrá agua.

ESTRUCTURA DE LA MEMBRANA DE LAS CRESTAS MITOCONDRIALES

Las crestas mitocondriales tienen la estruc­tura de toda membrana biológica. Empotradas en la doble capa lipídica se encuentran diferentes sustancias transportadoras de electrones. Estas están asociadas forman­do tres grandes comple­jos:

- Complejo I (NADH deshidro­genasa).

- Complejo II (Cito­cromo b-c1).

- Complejo III (Cito­cromo oxi­dasa).

Existen, además, otros transportado­res: la coenzima Q (Co-Q), el citocromo c (cit c) y la enzima ATP sintetasa.

LA C­A­D­ENA RESPIRA­TORIA: MECANISMO

Esquema general de la cadena respiratoria. Oxidación del NADH y síntesis de ATP. Co-Q (coenzima Q) y Cit-c (citocromo C).

clip_image046En la membrana de las crestas mitocon­driales se va a realizar un transporte de electrones desde el NADH o el FADH2 hasta el oxígeno, tal y como se indica en la figura. Este transporte de electrones va a generar un transporte de protones por parte de

los complejos I, II y III desde la matriz hacia el espacio intermembrana. Cada complejo será capaz de bombear dos protones. La salida de estos protones a través de las ATPasas servirá para sintetizar ATP, 1 ATP por cada dos protones, de forma similar a como sucedía en los cloroplastos. El NADH es capaz de reducir al Complejo I por lo que se obtendrán 3ATP por cada molécula de NADH. El FADH2 no puede reducir al complejo I y cede sus dos electrones a la Co-Q (coenzima Q). Esta es la razón por la que el FADH2 sólo genera 2 ATP.

Los electrones serán cedidos finalmente al oxígeno que junto con dos protones del medio darán una molécula de H2O

2H+ + 1/2O2 + 2e- ¾¾® H2O

clip_image048

Esquema resumido de la cadena respiratoria.

LAS FERMENTACIONES ANAERÓBICAS

La oxidación del NADH+H+ y del FADH2 en la cadena respira­to­ria tiene como aceptor final de los elec­trones al oxígeno. De esta manera, el NAD+ se recupera y la glucolisis y el ciclo de Krebs pueden mantenerse.

Si no hay oxígeno, el NADH+H+ y el FADH2 se acumulan y los procesos de obtención de energía se interrumpen. En estas condiciones, condiciones anaerobias o de falta de oxígeno, ciertos microorga­nis­mos y, por ejemplo, nuestras células musculares, recuperan las coenzimas oxidadas por diversas vías meta­bólicas conocidas bajo el nombre de fermenta­ciones anaeróbi­cas.

Es más, para algunos microorganismos, los anae­ro­bios estrictos, las fermentaciones son su única fuente de energía. Se les llama anaero­bios estrictos porque no pueden vivir en un medio que contenga oxígeno ya que éste les es letal. Otros, los anaerobios faculta­tivos, utilizan estas vías como mecanismo de emer­gencia durante los períodos en los que no disponen de oxígeno.

En las fermentaciones, la glucosa no se degrada totalmente a CO2 y H2O, sino que se produce una degrada­ción incompleta de la cadena carbona­da.

Según el producto obtenido, tendre­mos las siguientes fermenta­ciones:

a) Fermentación láctica.

b) Fermentación alcohólica.

A) FERMENTACIÓN LÁCTICA

La realizan las bacterias del yogur y, por ejemplo, las células musculares, cuando no reciben un aporte suficiente de oxígeno, lo que sucede cuando se lleva a cabo un ejercicio físico intenso.

En la fermenta­ción láctica, el ácido pirúvi­co es reducido a ácido láctico por medio del NADH­+H+. De esta manera el NAD+ se recupera y pueden ser degradadas nuevas moléculas de la glucosa.

ECUACIÓN GLOBAL DE LA FERMENTACIÓN LÁCTICA

La fermentación láctica puede resumirse en la siguiente ecuación global:

C6 H12O6 --------à 2 C3 H6O3 más 2 de ATP

B) FERMENTACIÓN ALCOHÓLICA

clip_image050

Fer­mentación alcohólica: Reducción del ácido pirúvico.

En la fermentación alcohólica el ácido pirúvico es transformado en alcohol etílico (etanol).

Esta fermentación la realizan, por ejemplo, las levadu­ras del género Saccharomyces. Se trata de un proce­so de gran importancia indus­trial que, dependiendo del tipo de levadu­ra, dará lugar a una gran variedad de bebidas alcohólicas: cerveza, vino, sidra, etc. En la fabricación del pan se le añade a la masa una cierta cantidad de levadura, la fermen­ta­ción del almidón de la harina hará que el pan sea más esponjoso por las burbujas de CO2. En este último caso el alcohol produ­ci­do desaparece durante el proceso de coc­ción. La fermentación alcohólica tiene el mismo objetivo que la fermentación láctica: la recuperación del NAD+ en condiciones anaeróbicas.

En la fermentación alcohólica el ac. pirúvico se descar­boxila trasformándose en acetaldehído y este es reduci­do por el NADH a alcohol etílico.

ECUACIÓN GLOBAL DE LA FERMENTACIÓN ALCOHÓLICA

La fermentación alcohólica puede resumirse en la siguiente ecuación global:

C6 H12O6 ¾¾¾® 2 C2 H6O + 2 C O2 más 2 de ATP

clip_image052ESQUEMA SIMPLIFICADO DE LA RESPIRACIÓN CELULAR

ESQUEMA GENERAL DE LA GLUCOLISIS Y DE LAS FERMENTACIONES

clip_image054

LAS DIFERENTES VÍAS DE LA DEGRADACIÓN DE LA GLUCOSA

clip_image056


[1] Aeróbicos son los organismos que necesitan en su metabo­lismo el oxígeno para los procesos de oxidación.

[2] En honor a su descubridor, el bioquímico norteamericano Melvin Calvin, premio Nobel de química en el año 1961 por descubrir los mecanismos de la fotosíntesis.

[3] Productos que se originan en el metabolismo.

[4] Es de destacar, que a pesar de su nombre, la fase oscura se produce también por el día; pues, aunque no precisa luz, sí precisa ATP y NADPH y estos sólo se originan durante el día en la fase luminosa.

[5] Ciertas plantas tropicales, como la caña de azúcar, pueden emplear, además del ciclo de Calvin, otras vías que son, incluso, de mayor rendimiento cuando la temperatura es elevada y la que la planta debe tener cerrados los estomas; es la llamada vía del C4 o Ciclo de Hatch y Slach. En esta vía, el CO2 es incorporado formando un ácido dicarboxílico de cuatro átomos de carbono.

[6] Isomerización: transformación de un compuesto químico-orgánico en otro que sea su isómero.

[7] Es de los pocos casos en los que la fosforilación se produce por el fosfato inorgánico y no por el ATP.

No hay comentarios:

Publicar un comentario

Comentarios

HTML Comment Box is loading comments...